摘要:根据最新创业板交易规定,新规内容涵盖交易机制、投资门槛、信息披露等方面。新规旨在加强市场监管,提高投资者门槛,降低市场投机性交易,保护投资者利益。市场变化方面,新规将促进创业板市场健康发展,提高上市公司质量,推动科技创新和产业升级。投资者需密切关注新规动态,以做出明智的投资决策。
本文目录导读:
随着资本市场的不断发展,创业板市场作为多层次资本市场的重要组成部分,对于推动我国创新创业、促进经济转型升级具有重要意义,创业板交易迎来一系列最新规定,本文旨在为广大投资者解读这些新规,帮助大家洞悉市场变化,更好地把握投资机会。
要点讨论
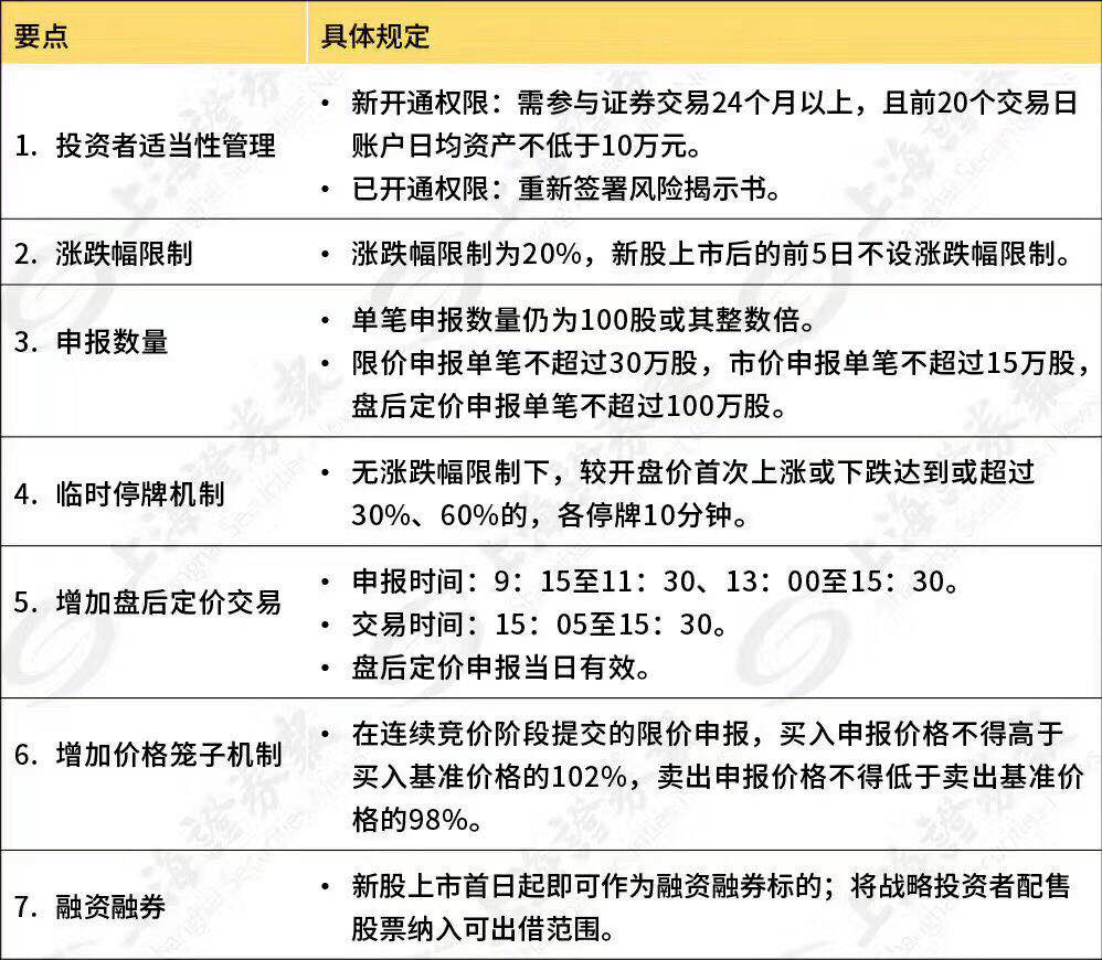
要点一:适当性管理更加严格
创业板市场定位于为创新型、成长型企业提供融资平台,投资者参与创业板交易需满足一定的适当性要求,根据最新规定,投资者参与创业板交易需满足以下条件:
1、个人投资者需具备两年以上证券投资经验,且账户资产达到一定规模;
2、机构投资者需符合相关监管要求,具备相应的风险承受能力。
适当性管理还包括对投资者的风险承受能力进行评估,确保投资者能够充分了解创业板市场的风险特性,这一规定的实施有助于引导投资者理性参与创业板交易,降低市场风险。
要点二:交易规则调整优化
创业板交易最新规定在交易规则方面进行了调整优化,主要体现在以下几个方面:
1、涨跌幅限制:创业板股票的涨跌幅限制有所放宽,有助于提升市场活力,同时也提醒投资者注意风险控制。
2、盘中异常波动处理:针对盘中异常波动情况,交易所将采取更加严格的监控和处理措施,维护市场秩序。
3、引入做市商制度:做市商制度的引入有助于增强市场的流动性和稳定性,为投资者提供更加公平、合理的交易环境。
要点三:信息披露要求提高
为了提高创业板市场的透明度和公信力,最新规定对信息披露要求进行了提高,主要包括以下几个方面:
1、上市公司应更加及时、完整地披露重要信息,包括财务状况、经营状况、重大事项等。
2、加强内部控制与风险管理:上市公司需加强内部控制体系的建设和风险管理,确保信息披露的真实性和准确性。
3、强化监管力度:交易所将加强对上市公司信息披露的监管力度,对违规行为进行严厉查处。
解读新规对市场的影响
1、对投资者的影响:适当性管理的加强和交易规则调整优化,将引导投资者更加理性地参与创业板交易,降低市场整体风险,提高信息披露要求将有助于投资者更好地了解上市公司情况,做出更明智的投资决策。
2、对上市公司的影响:提高信息披露要求,将促使上市公司更加注重自身治理和规范化运作,提升市场形象,做市商制度的引入和异常波动处理的严格化,将对市场操纵行为形成有效制约,维护良好的市场环境。
3、对市场发展的影响:创业板交易最新规定的实施,有助于推动创业板市场的健康发展,提升市场活力,这也将吸引更多优质创新型企业在创业板上市,促进资本市场与实体经济的深度融合。
创业板交易最新规定的实施,标志着我国创业板市场迈入了新的发展阶段,投资者应密切关注市场动态,深入了解新规内容,提高自身风险意识和投资能力,上市公司也应加强规范化运作和信息披露,共同推动创业板市场的健康发展,我们相信,在各方共同努力下,创业板市场必将为我国创新创业和经济发展注入新的活力。



还没有评论,来说两句吧...