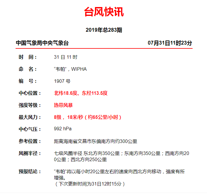
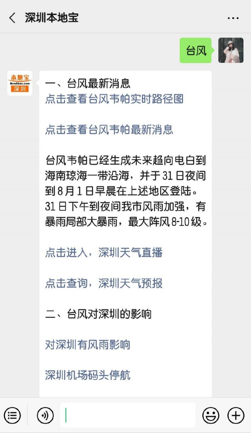
摘要:根据最新消息,2017年深圳正面临台风威胁。在此情况下,市民们需要做好防范措施,确保自身安全。尽管台风带来了不便,但在深圳的日常生活中,人们展现出了温馨和团结。他们互相帮助,共同应对台风带来的挑战。在台风期间,市民们关注天气预报,及时做好防护工作,共同度过这一特殊时期。
小杨急忙通知他的好友们,准备迎接即将到来的风雨考验,他们虽各自忙于生活和工作,但每当有大事发生,都会聚在一起共同面对,台风的消息一出,他们之间的友谊纽带再次显现。
随着台风越来越近,小杨和朋友们开始忙碌起来,他们一起走进超市,抢购食材,准备一顿丰盛的晚餐以抵御即将来临的风雨之夜,超市里人头攒动,大家都在为即将到来的台风做准备,购物期间,小杨和朋友们一边选购食材,一边开玩笑打闹,温馨的气氛让这个超市仿佛变成了一个大家庭。
回到家后,他们一起动手做饭,炖汤、炒菜、切水果……每个人都大显身手,厨房里弥漫着各种香味,让人垂涎欲滴,晚餐上桌后,他们围坐在餐桌旁,边吃边聊,谈论着即将到来的台风,分享生活的趣事,这温馨的氛围仿佛使台风只是他们聊天的一个话题而已。
随着风越来越大,雨也越来越猛烈,小杨和朋友们坐在客厅里,一起看电影、玩游戏,享受这难得的相聚时光,窗外的风雨虽猛烈,但家里的氛围却越来越温馨,他们时而紧张地关注天气变化,时而开怀大笑,享受彼此的陪伴。
夜深了,风雨依旧不停歇,小杨和朋友们决定一起度过这个风雨之夜,他们轮流守夜,确保安全,在这个特殊的夜晚,他们的友谊显得更加珍贵,窗外的风雨虽凶猛,但家里的温暖和陪伴让他们感到无比安心。
终于,台风过去了,小杨和朋友们一起走到阳台上,看到外面的景象:树枝被吹得凌乱,但一切安然无恙,他们感到庆幸,因为有朋友们的陪伴,让这个台风天变得不再可怕。
之后,他们一起清理阳台上的杂物,整理被风吹乱的花园,虽然外面仍是一片狼藉,但他们心中充满了温暖和喜悦,这次台风让他们更加珍惜彼此间的友谊和陪伴。
随着时间的推移,深圳逐渐恢复了往日的繁华,小杨和朋友们也各自回到了自己的生活岗位,但他们始终记得那个特殊的台风天,记得彼此间的陪伴和温暖。
这次经历让他们更加明白:无论遇到什么困难,只要有爱和陪伴,一切都能度过,他们希望把这份爱和温暖传递给更多的人,让更多的人感受到台风天里的温暖与力量,每当回想起那个台风天,小杨和他的朋友们都会心中涌起一股暖流,他们珍惜那段共同的经历,更珍惜身边的友情和陪伴,未来无论风雨如何变幻莫测他们将始终携手前行让爱与温暖永远传递下去。



还没有评论,来说两句吧...