长葛最新砍人事件揭秘,小巷风情背后的隐藏危机
长葛市发生最新砍人事件,背后隐藏着不为人知的故事。事件发生在一条独特风情的小巷深处,背后或许有着不为人知的秘密和隐藏之宝。目前具体情况尚不清楚,需进一步关注后续报道以获取更多信息。这家小店坐落于长葛市一条幽静而狭窄的...
动漫男生简笔画,动漫男生简笔画,一种艺术表达与个人立场
动漫男生简笔画的价值与魅力1、简洁明了的线条:动漫男生简笔画以其简洁的线条,精准捕捉动漫男生的特点,使得画面既生动又有趣,这种简洁性不仅让作品更具视觉冲击力,也更容易让人理解和接受。2、夸张的表现手法:通过夸张的手法...
11月上映的电影,十一月银幕盛宴,电影回顾与影响分析
背景概述十一月,是电影市场的黄金时段,随着气温逐渐降低,人们更倾向于在室内寻找娱乐,电影便成为了一个理想的选择,每年的十一月,总有那么几部备受期待的电影,它们背后隐藏着丰富的故事背景,反映了社会的变迁和人们的情感需求...
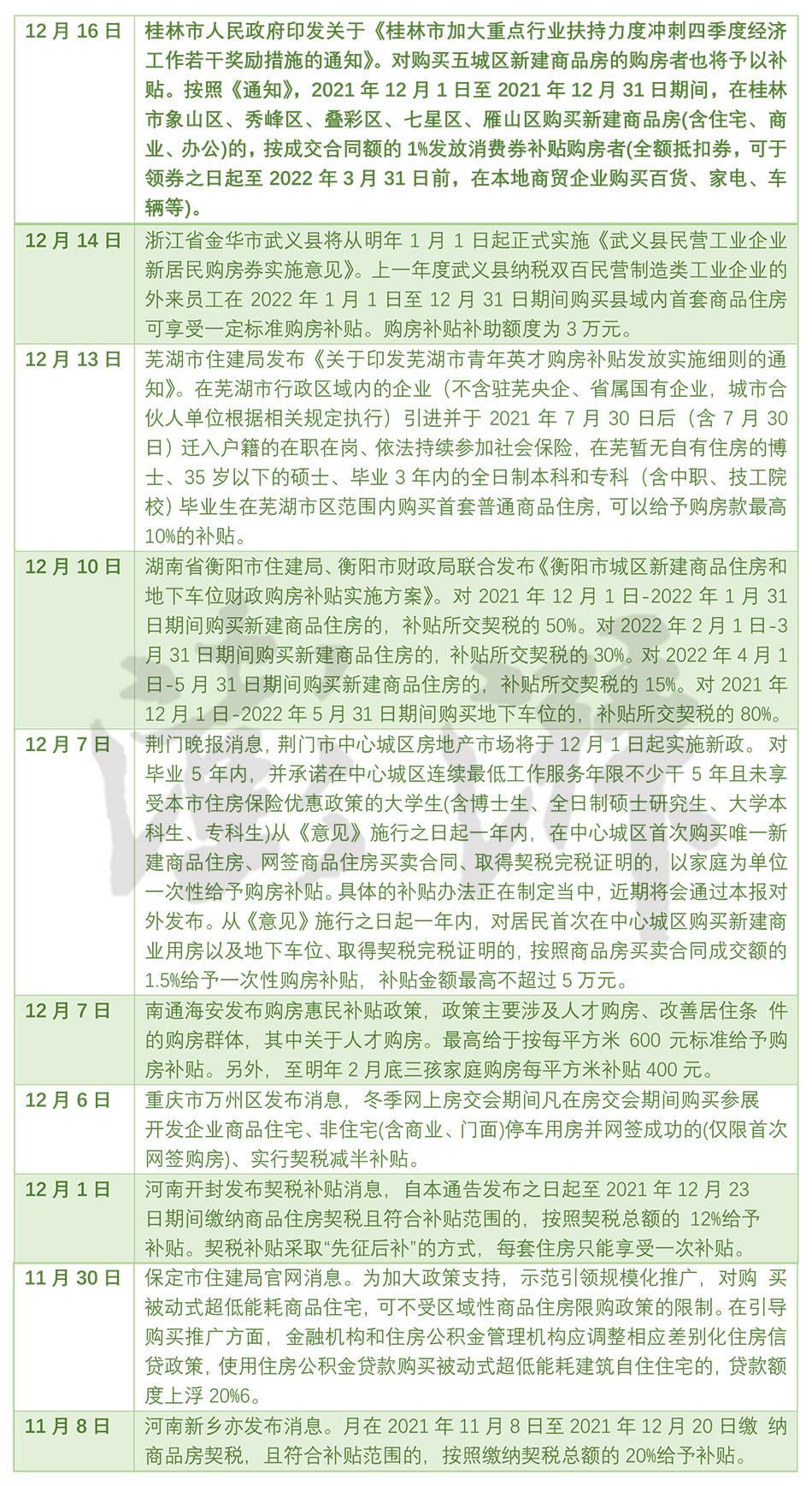
保定最新购房政策深度解读,政策调整与观点论述
保定最新购房政策概述:最新政策针对购房市场进行调整,旨在促进保定房地产市场的平稳发展。政策内容包括对购房者资格的限制和优惠措施,旨在遏制投机炒房行为,同时鼓励真实居住需求。政策实施有助于稳定市场预期,保护购房者权益,...
小型吸尘器价格,小型吸尘器价格探秘——巷弄深处的清洁秘密
摘要:本文将探讨小型吸尘器的价格及其背后的秘密。这款产品在巷弄深处的清洁工作中发挥着重要作用。本文将介绍小型吸尘器的价格范围,以及其性能特点和使用优势,让读者更好地了解这一清洁工具的价值和实用性。走进这条充满生活气息...
劲霸2017春季新款男装,劲霸2017春季新款男装——小巷深处的时尚宝藏
在繁华喧嚣的都市中,总有一些安静的小巷,藏着令人惊喜的秘密,我要为大家介绍一家隐藏在小巷中的特色小店——劲霸男装。走进这条颇具古韵的小巷,仿佛时间在这里停滞,让人暂时忘却了城市的喧嚣,劲霸男装就藏在这条小巷的深处,其...
沈阳浑南规划最新动态,城市变迁中的成长与规划探索
沈阳浑南区规划更新,城市面貌日新月异,我们与这座城市共同成长。最新消息显示,浑南区正经历一系列变革,规划内容反映了城市发展的步伐。随着规划的实施,城市将展现新的面貌,我们也将见证这座城市的蜕变和进步。亲爱的朋友们,你...
濮阳酒店最新职位招聘,濮阳酒店最新职位招聘,行业现状与人才需求的深度探讨
摘要:濮阳酒店业正在招聘最新职位,本文将介绍招聘详情,并深入探讨行业现状与人才需求。随着酒店业的发展,对人才的需求也在不断增加,本文将分析当前酒店业的人才缺口,以及对应聘者的要求和期望,为求职者提供有价值的参考信息。...
慈溪科技教育园区最新规划,科技创新与教育融合发展的高地崛起
慈溪科技教育园区最新规划旨在打造科技创新与教育融合发展的高地。该园区将通过优化资源配置、提升创新能力、加强产学研合作等方式,为科技创新和教育发展提供良好的环境和平台。这一规划将促进科技与教育领域的深度融合,为培养高素...
今日最新资讯,今日最新资讯,科技巨头并购,各方观点探析及我的立场
随着全球经济的发展和科技的日新月异,科技巨头间的并购活动日益频繁,引发了广泛关注,本文将探讨这一最新资讯,深入分析各方的观点,并提出作者的立场。正反方观点分析1、正面观点:支持科技巨头并购科技巨头通过并购能够迅速拓展...









